当前位置:重要政策 > 正文

《危险废物排除管理清单(2026年版)》最新发布

发布日期:2026/01/26

2026-01-22 来源;生态环境部网站


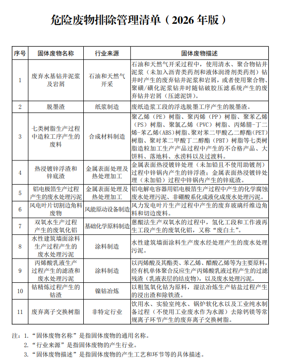
附件:危险废物排除管理清单(2026年版)

免责声明:绿色低碳网转载其他平台的内容,出于传递更多信息而非盈利之目的,同时并不代表赞成其观点或证实其描述。转载内容版权归原作者所有,若有侵权,请联系我们修改或删除。